| .github | ||
| __pycache__ | ||
| data | ||
| element-web | ||
| forgejo/data | ||
| images | ||
| jupyterhub | ||
| static | ||
| templates | ||
| .dockerignore | ||
| .DS_Store | ||
| .env.example | ||
| .gitignore | ||
| backup.sh | ||
| cost_calculator.py | ||
| docker-compose.yml | ||
| Dockerfile | ||
| get_room_id.py | ||
| mailer.py | ||
| main.py | ||
| preview_message_format.py | ||
| README.md | ||
| requirements.txt | ||
| restore.sh | ||
| run_app.py | ||
| test_matrix_connection.py | ||
studio einszwovier Web Application
FastAPI-based PDF print cost calculator with automated ink coverage analysis, Matrix integration, and multi-service hub for studio einszwovier Maker Space.
🎯 Features
Core Application
- 📄 PDF Cost Calculator: Automated ink coverage analysis with color/B&W detection
- 🖼️ Course Management: Dynamic course list with image gallery and modal viewer
- 📊 Cost Estimation: Per-page breakdown with configurable rates (€/m²)
- 💬 Matrix Integration: Automatic order submission to Matrix room
Integrated Services
- 📚 BookStack Wiki: Documentation and knowledge base (port 6875)
- 🤖 Ollama + Open WebUI: Local LLM chatbot interface (port 8080)
- 📨 Matrix Synapse: Print order collection and payment tracking (port 8008)
- 🐳 Portainer: Container management dashboard (port 9000)
- <EFBFBD> JupyterHub: Multi-user Jupyter notebook server for drone programming (port 8001)
- 🦊 Forgejo: Self-hosted Git service for code collaboration (port 3003)
- <EFBFBD>🔄 Watchtower: Automatic container updates every 24 hours
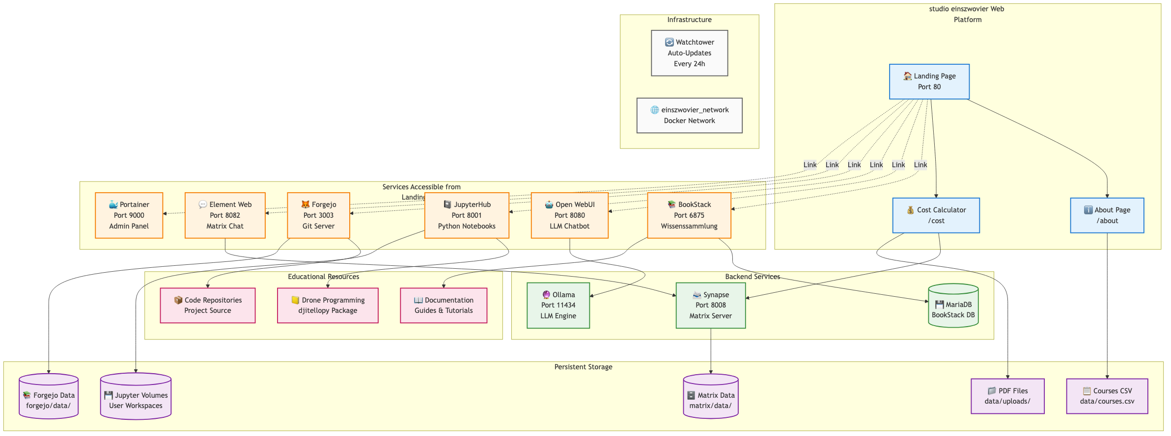
🏗️ Architecture
View Mermaid source code
graph TB
subgraph "studio einszwovier Web Platform"
LP[🏠 Landing Page<br/>Port 80]
About[ℹ️ About Page<br/>/about]
CostCalc[💰 Cost Calculator<br/>/cost]
LP --> About
LP --> CostCalc
end
subgraph "Services Accessible from Landing Page"
BookStack[<5B> BookStack<br/>Port 6875<br/>Wissenssammlung]
OpenWebUI[🤖 Open WebUI<br/>Port 8080<br/>LLM Chatbot]
JupyterHub[<5B> JupyterHub<br/>Port 8001<br/>Python Notebooks]
Forgejo[🦊 Forgejo<br/>Port 3003<br/>Git Server]
ElementWeb[<5B> Element Web<br/>Port 8082<br/>Matrix Chat]
Portainer[<5B> Portainer<br/>Port 9000<br/>Admin Panel]
LP -.->|Link| BookStack
LP -.->|Link| OpenWebUI
LP -.->|Link| JupyterHub
LP -.->|Link| Forgejo
LP -.->|Link| ElementWeb
LP -.->|Link| Portainer
end
subgraph "Backend Services"
Synapse[<5B> Synapse<br/>Port 8008<br/>Matrix Server]
Ollama[🔮 Ollama<br/>Port 11434<br/>LLM Engine]
MariaDB[(<28> MariaDB<br/>BookStack DB)]
ElementWeb --> Synapse
OpenWebUI --> Ollama
BookStack --> MariaDB
CostCalc --> Synapse
end
subgraph "Educational Resources"
Notebooks[📒 Drone Programming<br/>djitellopy Package]
GitRepos[📦 Code Repositories<br/>Project Source]
Knowledge[<5B> Documentation<br/>Guides & Tutorials]
JupyterHub --> Notebooks
Forgejo --> GitRepos
BookStack --> Knowledge
end
subgraph "Persistent Storage"
PDFUploads[📁 PDF Files<br/>data/uploads/]
CoursesCSV[📋 Courses CSV<br/>data/courses.csv]
MatrixData[(🗄️ Matrix Data<br/>matrix/data/)]
JupyterVols[(💾 Jupyter Volumes<br/>User Workspaces)]
ForgejoData[(📚 Forgejo Data<br/>forgejo/data/)]
CostCalc --> PDFUploads
About --> CoursesCSV
Synapse --> MatrixData
JupyterHub --> JupyterVols
Forgejo --> ForgejoData
end
subgraph "Infrastructure"
Watchtower[🔄 Watchtower<br/>Auto-Updates<br/>Every 24h]
Network[🌐 einszwovier_network<br/>Docker Network]
end
classDef webapp fill:#e3f2fd,stroke:#1976d2,stroke-width:2px
classDef service fill:#fff3e0,stroke:#f57c00,stroke-width:2px
classDef backend fill:#e8f5e9,stroke:#388e3c,stroke-width:2px
classDef storage fill:#f3e5f5,stroke:#7b1fa2,stroke-width:2px
classDef edu fill:#fce4ec,stroke:#c2185b,stroke-width:2px
classDef infra fill:#fafafa,stroke:#616161,stroke-width:2px
class LP,About,CostCalc webapp
class BookStack,OpenWebUI,JupyterHub,Forgejo,ElementWeb,Portainer service
class Synapse,Ollama,MariaDB backend
class PDFUploads,CoursesCSV,MatrixData,JupyterVols,ForgejoData storage
class Notebooks,GitRepos,Knowledge edu
class Watchtower,Network infra
🚀 Quick Start
Prerequisites
- Docker & Docker Compose installed
- Poppler (for pdf2image - included in Docker)
- Port availability: 80, 3003, 6875, 8001, 8008, 8080, 9000, 11434
Installation
-
Clone the repository:
git clone https://github.com/arontaupe/124-webapp.git cd 124-webapp -
Configure environment:
cp .env.example .env nano .env # Update SERVER_HOSTNAME and passwords -
Start the stack:
docker compose up -d --build -
Access services:
- Web App: http://localhost (or http://your-server)
- BookStack: http://localhost:6875
- Open WebUI: http://localhost:8080
- Portainer: http://localhost:9000
- Matrix: http://localhost:8008
- JupyterHub: http://localhost:8001
- Forgejo: http://localhost:3003
First-Time Setup
-
Get Matrix Room ID:
python get_room_id.py -
Update .env with room ID:
MATRIX_ROOM="!YourRoomID:${SERVER_HOSTNAME}" -
Restart web container:
docker compose restart web
📚 Course Management
Courses are managed via CSV file with optional images:
Add a Course
-
Edit
data/courses.csv:title,description,dates,offen_fuer,image My Course,Learn cool stuff,"Oct '25",Grade 10,/static/images/courses/my-course.jpg -
Add course image (optional):
cp my-image.jpg static/images/courses/my-course.jpg -
Changes apply immediately (no restart needed)
Course Image Features
- Thumbnail view: 80x80px next to course info
- Hover zoom: Expands to 200x200px on hover
- Click to enlarge: Opens full-size modal viewer
- Auto-cropping:
object-fit: coverensures uniform display
See data/KURSE_README.md for detailed documentation.
🔧 Configuration
Environment Variables
Key variables in .env:
# Server Configuration
SERVER_HOSTNAME=your-server.com
# Print Rates (€/m²)
RATE_PER_M2_BLACK=4.0
RATE_PER_M2_COLOR=5.0
# Matrix Integration
MATRIX_USER="@einszwovier:${SERVER_HOSTNAME}"
MATRIX_PASS="your_password"
MATRIX_HOMESERVER="http://${SERVER_HOSTNAME}:8008"
MATRIX_ROOM="!RoomID:${SERVER_HOSTNAME}"
# Service Ports
SYNAPSE_PORT=8008
OLLAMA_PORT=11434
OPENWEBUI_PORT=8080
BOOKSTACK_PORT=6875
PORTAINER_PORT=9000
JUPYTER_PORT=8001
FORGEJO_PORT=3003
# JupyterHub Authentication
JUPYTER_PASSWORD=einszwo4
See .env.example for full configuration.
🐳 Docker Services
| Service | Image | Port | Purpose | Resources |
|---|---|---|---|---|
| web | Custom (FastAPI) | 80 | Main application | 1 CPU, 1GB RAM |
| synapse | matrixdotorg/synapse | 8008 | Matrix homeserver | 2 CPU, 2GB RAM |
| ollama | ollama/ollama | 11434 | LLM inference | 6 CPU, 16GB RAM |
| open-webui | ghcr.io/open-webui/open-webui | 8080 | LLM chat UI | 2 CPU, 2GB RAM |
| bookstack | lscr.io/linuxserver/bookstack | 6875 | Documentation wiki | Default |
| bookstack-mariadb | lscr.io/linuxserver/mariadb | 3306 | Database for BookStack | Default |
| jupyterhub | Custom (Python 3.13) | 8001 | Multi-user Jupyter notebooks | 2 CPU, 2GB RAM |
| forgejo | codeberg.org/forgejo/forgejo:11 | 3003, 222 | Git service (web, SSH) | Default |
| portainer | portainer/portainer-ce | 9000, 9443 | Container management | Default |
| watchtower | containrrr/watchtower | - | Auto-updates (24h) | Default |
Health Checks
All services have health checks configured:
- web:
curl http://localhost:8000/ - synapse:
curl http://localhost:8008/_matrix/static/ - ollama:
curl http://localhost:11434/ - open-webui:
curl http://localhost:8080/ - bookstack:
curl http://localhost/ - mariadb: MariaDB query test
- portainer: API status check
- watchtower: Process check
📖 Documentation
- SECURITY.md - Security best practices and secrets management
- PORTABILITY.md - Server migration guide
- PRE_RELEASE_CHECKLIST.md - Pre-publication verification
- data/KURSE_README.md - Course management guide
🔐 Security
Before deploying to production:
- ✅ Change all passwords in
.env - ✅ Generate new
BOOKSTACK_APP_KEY - ✅ Update Matrix credentials
- ✅ Configure firewall (restrict Portainer access)
- ✅ Set up HTTPS/SSL
- ✅ Enable automated backups
See SECURITY.md for comprehensive security guidelines.
Security Disclosure: If you discover a vulnerability, email einszwovier@gvb-gymnasium.de instead of opening a public issue.
🔄 Backup & Restore
Backup All Data
./backup.sh
Creates timestamped backups of:
- BookStack database & files
- Matrix homeserver data
- PDF uploads
- Course data & images
- Environment configuration
Restore from Backup
./restore.sh YYYYMMDD_HHMMSS
🚢 Deployment & Portability
This application is designed to be fully portable. To move to a new server:
-
On old server:
./backup.sh -
On new server:
git clone <repo-url> cd 124-webapp cp .env.example .env # Update SERVER_HOSTNAME in .env ./restore.sh YYYYMMDD_HHMMSS docker compose up -d
See PORTABILITY.md for detailed migration guide.
🛠️ Development
Local Development
# Option 1: Direct Python (with auto-reload)
python run_app.py
# Option 2: Docker Compose
docker compose up --build
Project Structure
.
├── main.py # FastAPI application
├── cost_calculator.py # PDF analysis logic
├── mailer.py # Matrix integration
├── templates/ # Jinja2 templates
│ ├── base.html
│ ├── landing.html
│ ├── about.html
│ ├── cost-calculator.html
│ └── result.html
├── static/ # CSS, images, fonts
│ ├── css/style.css
│ ├── images/
│ └── fonts/
├── data/
│ ├── courses.csv # Course database
│ └── uploads/ # PDF uploads
├── docker-compose.yml # Service orchestration
├── Dockerfile # Web app container
└── requirements.txt # Python dependencies
Key Technologies
- FastAPI - Modern Python web framework
- PyPDF2 - PDF metadata extraction
- pdf2image - PDF to image conversion
- Pillow + NumPy - Image processing & ink analysis
- matrix-nio - Matrix protocol client
- Jinja2 - Template engine
- Gunicorn + Uvicorn - Production WSGI/ASGI servers
🤝 Contributing
Contributions are welcome! This is part of studio einszwovier, a collaborative Maker Space.
- Fork the repository
- Create a feature branch (
git checkout -b feature/amazing-feature) - Commit your changes (
git commit -m 'Add amazing feature') - Push to the branch (
git push origin feature/amazing-feature) - Open a Pull Request
📄 License
This project is part of studio einszwovier educational initiative.
📞 Contact
studio einszwovier Gabriele-von-Bülow-Gymnasium Tile-Brügge-Weg 63, 13509 Berlin (Tegel)
- Email: einszwovier@gvb-gymnasium.de
- Team: Aron Petau & Friedrich Weber
- Hours: Tuesday - Thursday, 11:00 - 16:00
- Location: Room 124
🙏 Acknowledgments
- Matrix.org for the communication protocol
- Ollama team for local LLM support
- BookStack for the documentation platform
- FastAPI community
- All contributors and students of studio einszwovier
Made with ❤️ at studio einszwovier Maker Space
