This website requires JavaScript.
Explore
Help
Sign in
aron
/
124-webapp
Watch
1
Star
0
Fork
You've already forked 124-webapp
0
Code
Issues
Pull requests
Projects
Releases
Packages
Wiki
Activity
Actions
b05d8a8ab3
124-webapp
/
static
/
images
/
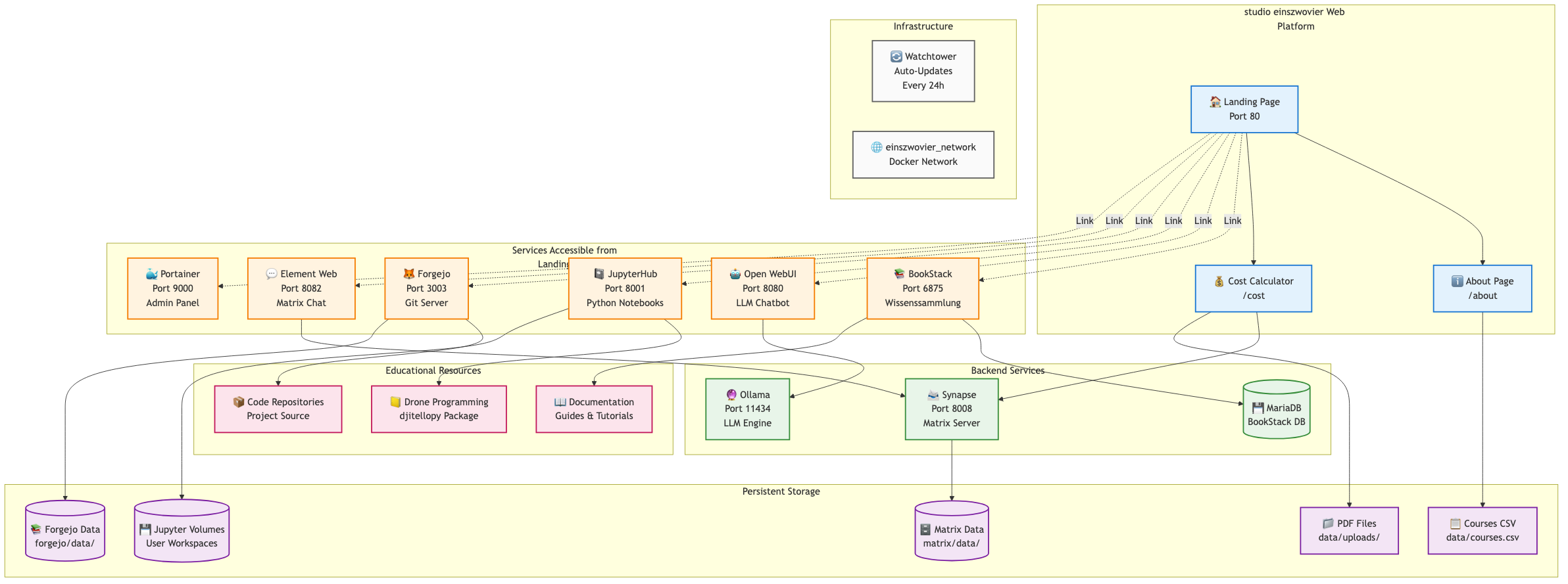
architecture.png
Admin
b05d8a8ab3
after migration
2025-11-10 15:24:10 +01:00
236 KiB
2384x889px
Raw
History