No description
Find a file
2025-11-06 12:52:02 +01:00
.github add forgejo, add jupyter 2025-11-05 14:32:21 +01:00
__pycache__ design final 2025-10-02 12:20:11 +02:00
data add element web 2025-11-05 14:55:11 +01:00
element-web add element web 2025-11-05 14:55:11 +01:00
forgejo/data add forgejo, add jupyter 2025-11-05 14:32:21 +01:00
images add img 2025-11-05 15:01:58 +01:00
jupyterhub add forgejo, add jupyter 2025-11-05 14:32:21 +01:00
matrix/data Prepare Matrix for migration and improve service health checks 2025-11-06 11:35:28 +01:00
static change styling 2025-11-05 15:21:36 +01:00
templates change styling 2025-11-05 15:21:36 +01:00
.dockerignore design final 2025-10-07 13:02:29 +02:00
.DS_Store add img 2025-11-05 15:01:58 +01:00
.env.example add forgejo, add jupyter 2025-11-05 14:32:21 +01:00
.gitignore Prepare Matrix for migration and improve service health checks 2025-11-06 11:35:28 +01:00
backup.sh add forgejo, add jupyter 2025-11-05 14:32:21 +01:00
cost_calculator.py working prototype 2025-09-17 16:35:11 +02:00
docker-compose.yml Prepare Matrix for migration and improve service health checks 2025-11-06 11:35:28 +01:00
Dockerfile design final 2025-10-07 13:02:29 +02:00
get_room_id.py working prototype 2025-09-17 16:35:11 +02:00
mailer.py add page 2025-10-08 16:22:23 +02:00
main.py add element web 2025-11-05 14:55:11 +01:00
migrate_to_production.sh pre migrate 2025-11-06 12:52:02 +01:00
MIGRATION.md pre migrate 2025-11-06 12:52:02 +01:00
MIGRATION_QUICKSTART.md pre migrate 2025-11-06 12:52:02 +01:00
preview_message_format.py add page 2025-10-08 16:22:23 +02:00
README.md add img 2025-11-05 15:01:58 +01:00
requirements.txt design final 2025-10-07 13:02:29 +02:00
restore.sh add forgejo, add jupyter 2025-11-05 14:32:21 +01:00
run_app.py design final 2025-10-07 13:02:29 +02:00
test_matrix_connection.py add page 2025-10-08 16:22:23 +02:00

studio einszwovier Web Application

FastAPI-based PDF print cost calculator with automated ink coverage analysis, Matrix integration, and multi-service hub for studio einszwovier Maker Space.

Docker FastAPI Matrix


🎯 Features

Core Application

  • 📄 PDF Cost Calculator: Automated ink coverage analysis with color/B&W detection
  • 🖼️ Course Management: Dynamic course list with image gallery and modal viewer
  • 📊 Cost Estimation: Per-page breakdown with configurable rates (€/m²)
  • 💬 Matrix Integration: Automatic order submission to Matrix room

Integrated Services

  • 📚 BookStack Wiki: Documentation and knowledge base (port 6875)
  • 🤖 Ollama + Open WebUI: Local LLM chatbot interface (port 8080)
  • 📨 Matrix Synapse: Print order collection and payment tracking (port 8008)
  • 🐳 Portainer: Container management dashboard (port 9000)
  • <EFBFBD> JupyterHub: Multi-user Jupyter notebook server for drone programming (port 8001)
  • 🦊 Forgejo: Self-hosted Git service for code collaboration (port 3003)
  • <EFBFBD>🔄 Watchtower: Automatic container updates every 24 hours

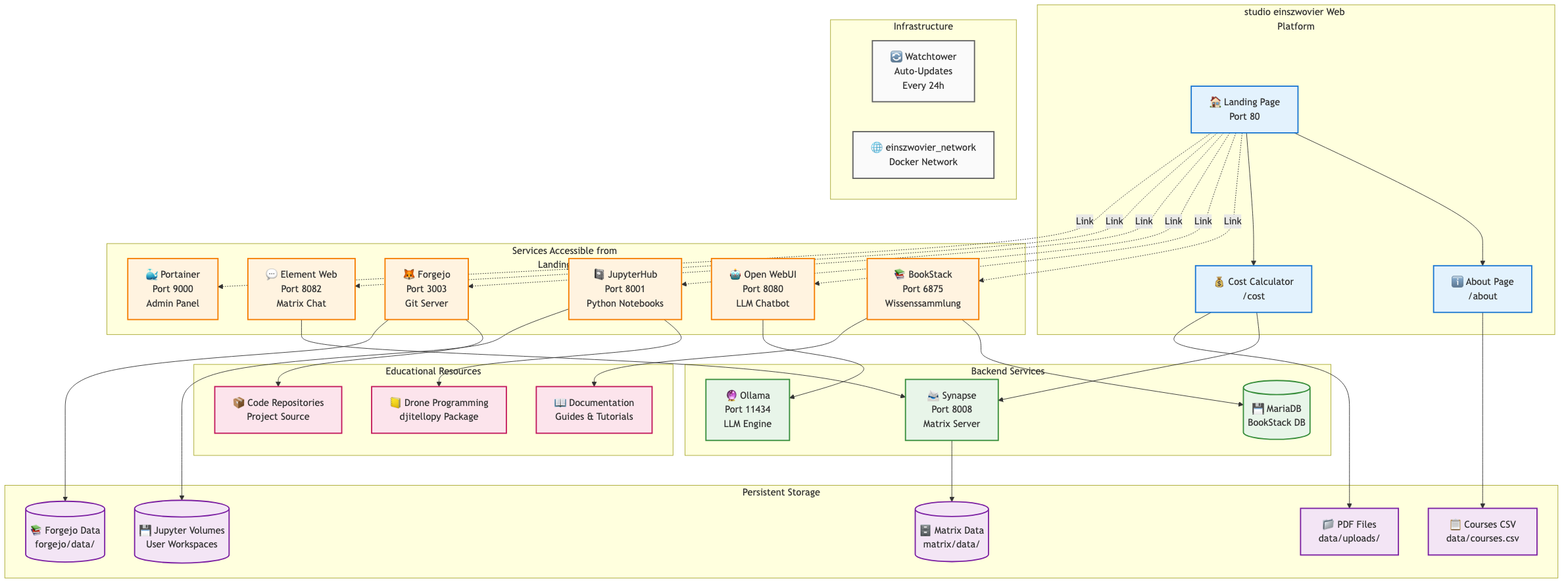
🏗️ Architecture

Architecture Diagram

View Mermaid source code
graph TB
    subgraph "studio einszwovier Web Platform"
        LP[🏠 Landing Page<br/>Port 80]
        About[ About Page<br/>/about]
        CostCalc[💰 Cost Calculator<br/>/cost]
        
        LP --> About
        LP --> CostCalc
    end

    subgraph "Services Accessible from Landing Page"
        BookStack[<5B> BookStack<br/>Port 6875<br/>Wissenssammlung]
        OpenWebUI[🤖 Open WebUI<br/>Port 8080<br/>LLM Chatbot]
        JupyterHub[<5B> JupyterHub<br/>Port 8001<br/>Python Notebooks]
        Forgejo[🦊 Forgejo<br/>Port 3003<br/>Git Server]
        ElementWeb[<5B> Element Web<br/>Port 8082<br/>Matrix Chat]
        Portainer[<5B> Portainer<br/>Port 9000<br/>Admin Panel]
        
        LP -.->|Link| BookStack
        LP -.->|Link| OpenWebUI
        LP -.->|Link| JupyterHub
        LP -.->|Link| Forgejo
        LP -.->|Link| ElementWeb
        LP -.->|Link| Portainer
    end

    subgraph "Backend Services"
        Synapse[<5B> Synapse<br/>Port 8008<br/>Matrix Server]
        Ollama[🔮 Ollama<br/>Port 11434<br/>LLM Engine]
        MariaDB[(<28> MariaDB<br/>BookStack DB)]
        
        ElementWeb --> Synapse
        OpenWebUI --> Ollama
        BookStack --> MariaDB
        CostCalc --> Synapse
    end

    subgraph "Educational Resources"
        Notebooks[📒 Drone Programming<br/>djitellopy Package]
        GitRepos[📦 Code Repositories<br/>Project Source]
        Knowledge[<5B> Documentation<br/>Guides & Tutorials]
        
        JupyterHub --> Notebooks
        Forgejo --> GitRepos
        BookStack --> Knowledge
    end

    subgraph "Persistent Storage"
        PDFUploads[📁 PDF Files<br/>data/uploads/]
        CoursesCSV[📋 Courses CSV<br/>data/courses.csv]
        MatrixData[(🗄️ Matrix Data<br/>matrix/data/)]
        JupyterVols[(💾 Jupyter Volumes<br/>User Workspaces)]
        ForgejoData[(📚 Forgejo Data<br/>forgejo/data/)]
        
        CostCalc --> PDFUploads
        About --> CoursesCSV
        Synapse --> MatrixData
        JupyterHub --> JupyterVols
        Forgejo --> ForgejoData
    end

    subgraph "Infrastructure"
        Watchtower[🔄 Watchtower<br/>Auto-Updates<br/>Every 24h]
        Network[🌐 einszwovier_network<br/>Docker Network]
    end

    classDef webapp fill:#e3f2fd,stroke:#1976d2,stroke-width:2px
    classDef service fill:#fff3e0,stroke:#f57c00,stroke-width:2px
    classDef backend fill:#e8f5e9,stroke:#388e3c,stroke-width:2px
    classDef storage fill:#f3e5f5,stroke:#7b1fa2,stroke-width:2px
    classDef edu fill:#fce4ec,stroke:#c2185b,stroke-width:2px
    classDef infra fill:#fafafa,stroke:#616161,stroke-width:2px

    class LP,About,CostCalc webapp
    class BookStack,OpenWebUI,JupyterHub,Forgejo,ElementWeb,Portainer service
    class Synapse,Ollama,MariaDB backend
    class PDFUploads,CoursesCSV,MatrixData,JupyterVols,ForgejoData storage
    class Notebooks,GitRepos,Knowledge edu
    class Watchtower,Network infra

🚀 Quick Start

Prerequisites

  • Docker & Docker Compose installed
  • Poppler (for pdf2image - included in Docker)
  • Port availability: 80, 3003, 6875, 8001, 8008, 8080, 9000, 11434

Installation

  1. Clone the repository:

    git clone https://github.com/arontaupe/124-webapp.git
    cd 124-webapp
    
  2. Configure environment:

    cp .env.example .env
    nano .env  # Update SERVER_HOSTNAME and passwords
    
  3. Start the stack:

    docker compose up -d --build
    
  4. Access services:

First-Time Setup

  1. Get Matrix Room ID:

    python get_room_id.py
    
  2. Update .env with room ID:

    MATRIX_ROOM="!YourRoomID:${SERVER_HOSTNAME}"
    
  3. Restart web container:

    docker compose restart web
    

📚 Course Management

Courses are managed via CSV file with optional images:

Add a Course

  1. Edit data/courses.csv:

    title,description,dates,offen_fuer,image
    My Course,Learn cool stuff,"Oct '25",Grade 10,/static/images/courses/my-course.jpg
    
  2. Add course image (optional):

    cp my-image.jpg static/images/courses/my-course.jpg
    
  3. Changes apply immediately (no restart needed)

Course Image Features

  • Thumbnail view: 80x80px next to course info
  • Hover zoom: Expands to 200x200px on hover
  • Click to enlarge: Opens full-size modal viewer
  • Auto-cropping: object-fit: cover ensures uniform display

See data/KURSE_README.md for detailed documentation.


🔧 Configuration

Environment Variables

Key variables in .env:

# Server Configuration
SERVER_HOSTNAME=your-server.com

# Print Rates (€/m²)
RATE_PER_M2_BLACK=4.0
RATE_PER_M2_COLOR=5.0

# Matrix Integration
MATRIX_USER="@einszwovier:${SERVER_HOSTNAME}"
MATRIX_PASS="your_password"
MATRIX_HOMESERVER="http://${SERVER_HOSTNAME}:8008"
MATRIX_ROOM="!RoomID:${SERVER_HOSTNAME}"

# Service Ports
SYNAPSE_PORT=8008
OLLAMA_PORT=11434
OPENWEBUI_PORT=8080
BOOKSTACK_PORT=6875
PORTAINER_PORT=9000
JUPYTER_PORT=8001
FORGEJO_PORT=3003

# JupyterHub Authentication
JUPYTER_PASSWORD=einszwo4

See .env.example for full configuration.


🐳 Docker Services

Service Image Port Purpose Resources
web Custom (FastAPI) 80 Main application 1 CPU, 1GB RAM
synapse matrixdotorg/synapse 8008 Matrix homeserver 2 CPU, 2GB RAM
ollama ollama/ollama 11434 LLM inference 6 CPU, 16GB RAM
open-webui ghcr.io/open-webui/open-webui 8080 LLM chat UI 2 CPU, 2GB RAM
bookstack lscr.io/linuxserver/bookstack 6875 Documentation wiki Default
bookstack-mariadb lscr.io/linuxserver/mariadb 3306 Database for BookStack Default
jupyterhub Custom (Python 3.13) 8001 Multi-user Jupyter notebooks 2 CPU, 2GB RAM
forgejo codeberg.org/forgejo/forgejo:11 3003, 222 Git service (web, SSH) Default
portainer portainer/portainer-ce 9000, 9443 Container management Default
watchtower containrrr/watchtower - Auto-updates (24h) Default

Health Checks

All services have health checks configured:

  • web: curl http://localhost:8000/
  • synapse: curl http://localhost:8008/_matrix/static/
  • ollama: curl http://localhost:11434/
  • open-webui: curl http://localhost:8080/
  • bookstack: curl http://localhost/
  • mariadb: MariaDB query test
  • portainer: API status check
  • watchtower: Process check

📖 Documentation


🔐 Security

Before deploying to production:

  1. Change all passwords in .env
  2. Generate new BOOKSTACK_APP_KEY
  3. Update Matrix credentials
  4. Configure firewall (restrict Portainer access)
  5. Set up HTTPS/SSL
  6. Enable automated backups

See SECURITY.md for comprehensive security guidelines.

Security Disclosure: If you discover a vulnerability, email einszwovier@gvb-gymnasium.de instead of opening a public issue.


🔄 Backup & Restore

Backup All Data

./backup.sh

Creates timestamped backups of:

  • BookStack database & files
  • Matrix homeserver data
  • PDF uploads
  • Course data & images
  • Environment configuration

Restore from Backup

./restore.sh YYYYMMDD_HHMMSS

🚢 Deployment & Portability

This application is designed to be fully portable. To move to a new server:

  1. On old server:

    ./backup.sh
    
  2. On new server:

    git clone <repo-url>
    cd 124-webapp
    cp .env.example .env
    # Update SERVER_HOSTNAME in .env
    ./restore.sh YYYYMMDD_HHMMSS
    docker compose up -d
    

See PORTABILITY.md for detailed migration guide.


🛠️ Development

Local Development

# Option 1: Direct Python (with auto-reload)
python run_app.py

# Option 2: Docker Compose
docker compose up --build

Project Structure

.
├── main.py                 # FastAPI application
├── cost_calculator.py      # PDF analysis logic
├── mailer.py              # Matrix integration
├── templates/             # Jinja2 templates
│   ├── base.html
│   ├── landing.html
│   ├── about.html
│   ├── cost-calculator.html
│   └── result.html
├── static/               # CSS, images, fonts
│   ├── css/style.css
│   ├── images/
│   └── fonts/
├── data/
│   ├── courses.csv       # Course database
│   └── uploads/          # PDF uploads
├── docker-compose.yml    # Service orchestration
├── Dockerfile           # Web app container
└── requirements.txt     # Python dependencies

Key Technologies

  • FastAPI - Modern Python web framework
  • PyPDF2 - PDF metadata extraction
  • pdf2image - PDF to image conversion
  • Pillow + NumPy - Image processing & ink analysis
  • matrix-nio - Matrix protocol client
  • Jinja2 - Template engine
  • Gunicorn + Uvicorn - Production WSGI/ASGI servers

🤝 Contributing

Contributions are welcome! This is part of studio einszwovier, a collaborative Maker Space.

  1. Fork the repository
  2. Create a feature branch (git checkout -b feature/amazing-feature)
  3. Commit your changes (git commit -m 'Add amazing feature')
  4. Push to the branch (git push origin feature/amazing-feature)
  5. Open a Pull Request

📄 License

This project is part of studio einszwovier educational initiative.


📞 Contact

studio einszwovier Gabriele-von-Bülow-Gymnasium Tile-Brügge-Weg 63, 13509 Berlin (Tegel)


🙏 Acknowledgments

  • Matrix.org for the communication protocol
  • Ollama team for local LLM support
  • BookStack for the documentation platform
  • FastAPI community
  • All contributors and students of studio einszwovier

Made with ❤️ at studio einszwovier Maker Space